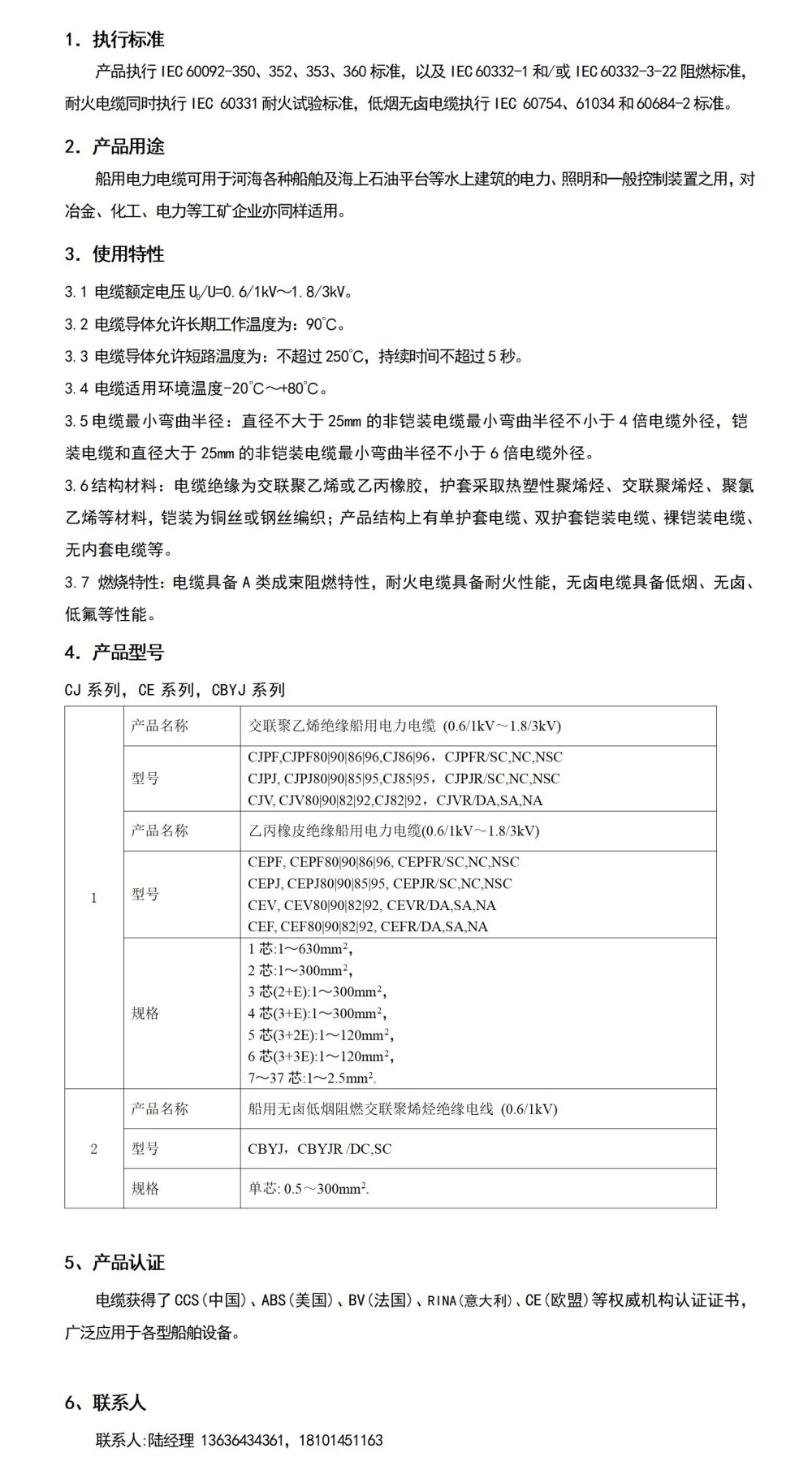
• 船用低压电力电缆

船用低压电力电缆

船用低压电力电缆

产品特点:

船用低压电力电缆可用于河海各种船舶及海上石油平台等水上建筑的电力、照明和一般控制装置之用,对冶金、化工、电力等工矿企业亦同样适用。

联系热线 400-8737-393


技术及业务咨询 陆经理:13636434361,18101451163