中文版
/
ENGLISH
首页
走进明珠
走进明珠 / ABOUT US
无锡市明珠电缆有限公司创办于1997年,是一家致力于电线电缆研发、制造、销售和服务的企业。公司占地15万平方米,员工500余名,各类生产和检测设备800余台套,年生产能力达30亿元。
- 企业简介
- 董事长寄语
- 组织架构
- 理念文化
- 发展历程
- 社会责任
明珠实力
明珠实力 / corporate culture
国民经济的各个领域都离不开电缆,它的主要功能是传输电力,给人类带来光明和温暖。明珠任重而道远,旨在为顾客提供优质、安全可靠、绿色环保的电线电缆产品。
- 厂容厂貌
- 资质荣誉
- 研发能力
- 先进装备
新闻资讯
新闻资讯 / NEWS
"质量是人品,是企业的生命"是明珠的质量宗旨,"以人为本 以质取胜"是明珠的核心价值观,为全面提高公司全员质量意识和质量水平,提升公司产品品质,打造百年"明珠"品牌。
- 企业新闻
- 媒体报道
产品中心
产品中心 / Product Center
公司及产品通过ISO9001、ISO14001、ISO45001管理体系认证,获得"中国线缆行业100强企业"、"江苏省质量信用AAA级企业"、"江苏省质量奖"、"江苏名牌产品"等荣誉称号。
- 新品推荐
- 产品介绍
市场营销
市场营销 / Product Center
明珠电缆秉承"以人为本,以质取胜"的核心价值观,本着"不求规模大,但求品质佳"的发展理念,以诚载信、创新发展,朝着打造优秀线缆企业的目标而努力奋斗!
- 重点工程
- 网上商城
- 服务承诺
招聘与采购
招聘与采购 / Talent recruitment
人才,是企业和社会发展最核心的要素。在现代企业和经济发展中,人才是一种无法估量的资本,一种能给企业带来巨大效益的资本。
- 招贤纳士
- 招标信息
- 采购信息
联系我们
您的位置:
首页
>
船用通信电缆
新品推荐
产品介绍
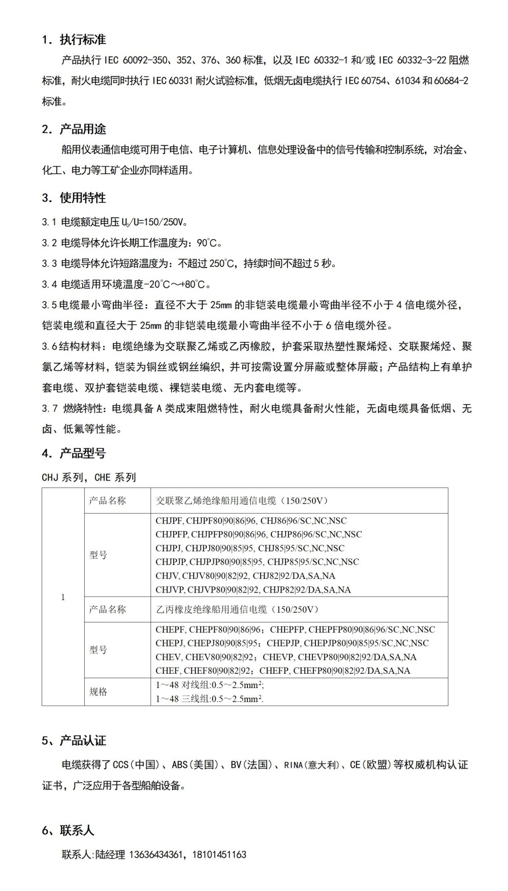
船用通信电缆
产品特点:
船用仪表通信电缆可用于电信、电子计算机、信息处理设备中的信号传输和控制系统,对冶金、化工、电力等工矿企业亦同样适用。
联系热线
400-8737-393
技术及业务咨询
陆经理:13636434361,18101451163